學達書庫 > 梁啟超 > 飲冰室合集 | 上頁 下頁
國家思想變遷異同論


  清光緒二十七年

  思想者,事實之母也。欲建造何等之事實,必先養成何等之思想。

  世界之有完全國家也,自近世始也。前者曷為無完全國家?以其國家思想不完全也。今泰西人所稱述之國家思想果為完全否乎?吾不敢知。雖然,以視前者則其進化之跡粲然矣。其得此思想也,非一朝一夕所驟致,非一手一足所幸成,或自外界刺激之,或自內界啟牗之。雖曰天演日進之公理不得不然,然所以講求發明而提倡之者,又豈可緩耶?故今略述其變遷異同之大體,使吾國民比較而自省焉,苟思想之普及,則吾國家之成立殆將不遠矣。

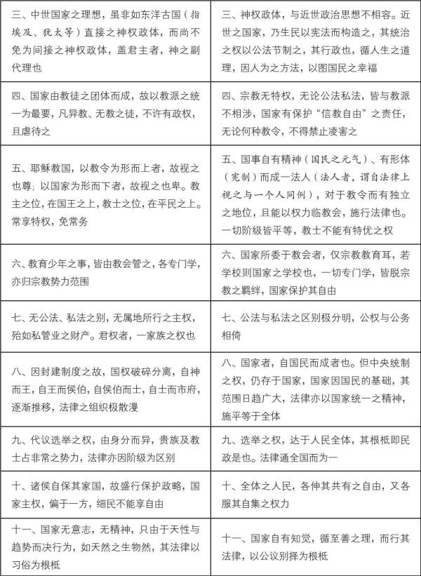
  德國大政治學者伯倫知理所著《國家學》,將歐洲中世與近世國家思想之變遷,舉其特異之點,凡若干條,茲譯錄如下:

  飲冰室合集

  (續表)

  飲冰室合集

  吾今者略仿其例,推而衍之,舉歐洲舊思想與中國舊思想與歐洲新思想,試一比較,列表如下:

  (續表)

  飲冰室合集

  (續表)

  飲冰室合集

  今考歐洲國家思想過去、現在、未來變遷之跡,舉其犖犖大者如下:

  飲冰室合集

  過去者已去,如死灰之不能複然。未來者未來,如說食之不能獲飽,今暫置勿論,但取現在通行有力者而論之。今日之歐美,則民族主義與民族帝國主義相嬗之時代也;今日之亞洲,則帝國主義與民族主義相嬗之時代也。專就歐洲而論之,則民族主義全盛於十九世紀,而其萌達也在十八世紀之下半;民族帝國主義全盛於二十世紀,而其萌達也在十九世紀之下半。今日之世界,實不外此兩大主義活劇之舞臺也。

  于現今學界,有割據稱雄之二大學派,凡百理論皆由茲出焉,而國家思想其一端也。一曰平權派,盧梭之徒為民約論者代表之。二曰強權派,斯賓塞之徒為進化論者代表之。平權派之言曰:人權者,出於天授者也,故人人皆有自主之權,人人皆平等;國家者,由人民之合意結契約而成立者也,故人民當有無限之權,而政府不可不順從民意。是即民族主義之原動力也。其為效也,能增個人強立之氣,以助人群之進步;及其弊也,陷於無政府黨,以壞國家之秩序。強權派之言曰:天下無天授之權利,惟有強者之權利而已。故眾生有天然之不平等,自主之權當以血汗而獲得之。國家者,由競爭淘汰不得已而合群以對外敵者也,故政府當有無限之權,而人民不可不服從其義務,是即新帝國主義之原動力也。其為效也,能確立法治(以法治國謂之法治)之主格,以保團體之利益;及其弊也,陷於侵略主義,蹂躪世界之和平。

  十八、十九兩世紀之交,民族主義飛躍之時代也。法國大革命開前古以來未有之偉業,其《人權宣言書》曰「凡以己意欲棲息於同一法律之下之國民,不得由外國人管轄之。又其國之全體乃至一部分,不可被分割於外國。蓋國民者,獨立而不可解者也」云云。此一大主義,以萬丈之氣焰,磅礴衝激于全世界人人之腦中,順之者興,逆之者亡。以拿破崙曠世之才,氣吞地球八九於其胸而曾不芥蒂,卒乃一蹶再蹶,身為囚虜,十年壯圖,泡滅如夢,亦惟反抗此主義之故。拿破崙之既敗也,此主義亦如皎日之被翳,風雷雖歇,殘雲未盡。于時,比利時合併于荷蘭,荷爾士達因(日耳曼族之一都府也)被領於丹麥,意大利之大部被軛于奧國,匈牙利及波希米亞亦皆被略于奧國,波蘭為俄、普、奧所分,巴幹半島諸國見掩於土耳其。一時國民獨立之原理,若將中絕焉。曾幾何時,而希臘抗土以獨立矣,比利時自荷蘭而分離矣,荷爾士達因後還於德國矣,數百年憔悴於教政、帝政下之德意志、意大利,皆新建國稱雄於地球矣,匈牙利亦得特別自治之憲法矣,羅馬尼亞、塞爾維亞、門的內哥皆仰首伸眉矣,愛爾蘭自治之案通過矣。至1900年頃,其風潮直馳卷騰,溢於歐洲以外之天地。以區區荒島之非律賓,一度與百年軏縛之西班牙抗而脫其羈絆,再度與富源莫敵之美國抗,雖暫挫跌,而其氣未衰焉。以崎嶇山谷之杜蘭斯哇兒,其人口曾不及倫敦負郭之一小區,致勞堂堂大英三十余萬之雄兵,至今猶患苦之。凡百年來種種之壯劇,豈有他哉?亦由民族主義磅礴衝激于人人之胸中,寧粉骨碎身,以血染地,而必不肯生息於異種人壓制之下。英雄哉,當如是也!國民哉,當如是也!今日歐洲之世界,一草一石,何莫非食民族主義之賜?讀十九世紀史,而知發明此思想者功不在禹下也。

  民族主義者,世界最光明正大公平之主義也。不使他族侵我之自由,我亦毋侵他族之自由。其在於本國也,人之獨立;其在於世界也,國之獨立。使能率由此主義,各明其界限以及于未來永劫,豈非天地間一大快事?雖然,正理與時勢,亦常有不並容者,自有天演以來即有競爭,有競爭則有優劣,有優劣則有勝敗,於是強權之義,雖非公理而不得不成為公理。民族主義發達之既極,其所以求增進本族之幸福者,無有厭足,內力既充,而不得不思伸之於外。故曰:兩平等者相遇,無所謂權力,道理即權力也;兩不平等者相遇,無所謂道理,權力即道理也。由前之說,民族主義之所以行也,歐洲諸國之相交則然也;由後之說,帝國主義之所以行也,歐洲諸國與歐外諸國之相交則然也。於是乎厚集國力、擴張屬地之政策,不知不覺遂蔓延於十九世紀之下半。雖然,其所以自解也,則亦有詞矣,彼之言曰:「世界之大部分,被掌握于無智無能之民族,此等民族不能發達其天然力(如礦地、山林等),以供人類之用,徒令其廢棄,而他處文明民族人口日稠,供用缺乏,無從挹注,故勢不可不使此劣等民族,受優等民族之指揮監督,務令適宜之政治普遍於全世界,然後可以隨地投資本,以圖事業發達,以增天下之公益。」此其口實之大端也。不寧惟是,彼等敢明目張膽,謂世界者有力人種世襲之財產也,有力之民族攘斥微力之民族,而據有其地,實天授之權利也。不寧惟是,彼等謂優等國民以強力而開化劣等國民,為當盡之義務,苟不爾,則為放棄責任也。此等主義既盛行,於是種種無道之外交手段隨之而起,故德國以殺兩教士之故而掠口岸于支那,英國以旅民權利之故而興大兵於波亞,其餘互相猜忌、互相欺蔽之事,往來于列強外交家之頭腦者,蓋日多一日也。其究也,如美國向守門羅主義,超然立於別世界者,亦遂狡焉變其方針,一舉而墟夏威夷,再舉而刈非律賓。蓋新帝國主義如疾風,如迅雷,飆然訇然震撼於全球,如此其速也!

  新帝國主義之既行,不惟對外之方略一變而已,即對內之思想亦隨之而大變。蓋民族主義者,謂國家恃人民而存立者也,故寧犧牲凡百之利益以為人民;帝國主義者,言人民恃國家而存立者也,故寧犧牲凡百之利益以為國家,強幹而弱枝,重團體而輕個人。於是前者以政府為調人為贅疣者,一反響間,而政府萬能之語遂遍於大地。甚者如俄羅斯之專制政體,反得以機敏活潑,為萬國之所歆羨,而人權、民約之舊論,幾於蕭條門巷無人問矣。回黃轉綠,循環無端,其現狀之奇有如此者。今試演孟子之言,以證明國家思想之變遷如下:

  十八世紀以前,君為貴,社稷次之,民為輕

  十八世紀末至十九世紀,民為貴,社稷次之,君為輕

  十九世紀末至二十世紀,社稷為貴,民次之,君為輕

  雖然,十九世紀之帝國主義與十八世紀前之帝國主義,其外形雖混似,其實質則大殊。何也?昔之政府以一君主為主體,故其帝國者獨夫帝國也;今之政府以全國民為主體,故其帝國者民族帝國也。凡國而未經過民族主義之階級者,不得謂之為國。譬諸人然,民族主義者,自胚胎以至成童所必不可缺之材料也。由民族主義而變為民族帝國主義,則成人以後謀生建業所當有事也。今歐美列強皆挾其方剛之膂力,以與我競爭,而吾國於所謂民族主義者,猶未胚胎焉。頑錮者流,墨守十八世紀以前之思想,欲以與公理相抗衡。卵石之勢,不足道矣。吾尤恐乎他日之所謂政治學者,耳食新說,不審地位,貿然以十九世紀末之思想為措治之極則。謂歐洲各國既行之而效矣,而遂欲以政府萬能之說移殖於中國,則吾國將永無成國之日矣。知他人以帝國主義來侵之可畏,而速養成我所固有之民族主義以抵制之,斯今日我國民所當汲汲者也!


學達書庫(xuoda.com)
上一頁 回目錄 回首頁 下一頁