學達書庫 > 鄭振鐸 > 中國俗文學史 | 上頁 下頁
第二章 古代的歌謠 六


  《楚辭》裡也有許多民歌性質的東西。楚人善謳。楚歌在秦、漢間是最流行的一種歌聲。不僅項羽,就是劉邦和他的宮廷中人,對於楚歌也是極愛好的。屈原、宋玉之作,其受到民歌的影響是當然的。

  在《楚辭》裡最可注意的是《九歌》和《大招》、《招魂》。

  《九歌》大部分是迎神送神和祝神的樂曲。朱熹說:

  昔楚南郢之邑,沅、湘之間,其俗信鬼而好祀。其祀必使巫覡作樂,歌舞以娛神。蠻荊陋俗。詞既鄙俚;而其陰陽人鬼之間,又或不能無褻慢淫荒之雜。原既放逐,見而感之,故頗為更定其詞,去其泰甚。

  是朱氏承認《九歌》原為湘、沅之間祀神的樂歌,屈原僅「更定其詞,去其泰甚」而已。

  《九歌》凡十一篇,「吉日兮辰良」的《東皇太一》疑是迎神之曲,恰好和《禮魂》的送神曲:「成禮兮會鼓之長,無絕兮終古」相終始的。不過屈原改作的成分太多了,已看不出民歌的原來的渾樸的氣質。

  《招魂》相傳為宋玉作。朱熹說:「古者人死,則使人以其上服,升屋履危,北面而號曰:皋某複!遂以其衣三招之,乃下以履屍。此禮所謂複也。荊、楚之俗,乃或以是施之生人。故宋玉哀閔屈原無罪放逐,恐其魂魄離散而不復還。遂因國俗,托帝命,假巫語以招之。」我們看《招魂》的語氣,確是招生魂之作。其描寫的層次,完全具有宗教儀式上的必要的共同的條件。後代的迎親曲,以至僧徒的「焰口」、放生咒等等,其結構都和此有些相同。故《招魂》之受有民歌極大的影響是無疑的,或竟是改作的「招魂曲」,為民間實際上應用的東西吧。

  焰口,佛教名詞。古印度傳說中一種餓鬼的名稱。以身形焦枯、口內燃火,咽細如針而得名。佛教密宗有專對這種餓鬼施食的經咒和念誦儀軌,一般稱為放焰口。

  《大招》不知何人所作。「或曰屈原,或曰景差」。其性質和《招魂》完全相同;也恐是民間實際上應用的「招魂曲」。不過是《招魂》的異本,或流行於另一個地域的「招魂曲」而已。

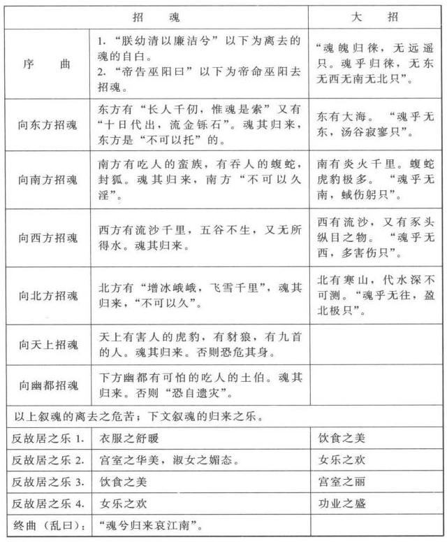
  現在把這兩篇「招魂曲」的內容列一表於下:

  俗文學史

  其內容雖略有不同,而結構卻是完全相同的。(《大招》不向天上及幽都招魂,恐亦系地域的信仰關係。)先示之以各方的恐怖,都不可去,繼乃力闡歸來有無窮之樂。這完全是招生魂的話。故她們當是病危時所應用的巫師的樂曲。朱熹的解說,很是合理。在其間,我們不僅可以明白古代招魂的宗教儀式,且也可以明白秦、漢以前我們南方民族對於東西南北及上下各方的想像的描狀;較《山海經》簡單而更近於真相些。所謂千仞的長人,九首的人,所謂土伯,所謂豕頭縱目之人,都是很有趣的最早的神話的資料。


學達書庫(xuoda.com)
上一頁 回目錄 回首頁 下一頁